O Centro de Educação a Distância
Apresentação
O Centro de Educação a Distância - CED, da Universidade Federal do Amazonas - UFAM, é um órgão suplementar credenciado para oferta de cursos de nível superior na modalidade a distância cujo escopo é fazer da EaD a modalidade central/estratégica para o desenvolvimento de ações de ensino, pesquisa e extensão. Está credenciado pela Súmula de Parecer do Conselho Nacional de Educação (DOU-26/11/2010), amparado pela Resolução n.º 010/2004/CONSUNI, que aprova as ações de EaD no âmbito da UFAM, e pelo Regimento aprovado pela Resolução 010/2007/CONSAD.
O que é EAD?
Educação a Distância (EaD) é uma modalidade de ensino que contempla os mesmos elementos fundamentais da modalidade presencial: concepção pedagógica, conteúdo específico, metodologia e avaliação. Porém, se diferencia do presencial, pelo modo como se estabelece a mediação pedagógica. Na modalidade EaD, normalmente, professores e estudantes estão em lugares e tempos diversos, porém, o que não impede de haver encontros presenciais a depender das necessidades e particularidades do curso. Neste sentido, a mediação requer inúmeros meios de comunicação: impresso, informatizados on-line e off-line, telefone, videoconferência, rádio.
O modelo de EaD aplicado na UFAM visa à mudança de atitude do estudante com respeito às suas atividades, que precisa, de fato, exercitar a sua autonomia, onde os “espaços virtuais” facilitam a prática da aprendizagem individual e coletiva.
Além dos colegas de seu curso e dos demais cursos que a UFAM oferece através da EaD, o estudante pode contar com os tutores que trabalham nos polos de apoio presencial desses cursos. Além de orientadores da aprendizagem, os tutores presenciais são facilitadores para a organização do trabalho individual e coletivo dos alunos. Cada disciplina tem um ou mais professores responsáveis, que trabalham na concepção, organização, planejamento, desenvolvimento, gestão e avaliação das atividades e processos de ensino e aprendizagem na disciplina sob sua responsabilidade. Esse professor é apoiado por tutores que, atuando em grupos menores e através do ambiente virtual, mantêm um contato mais próximo com os estudantes. Esses tutores a distância acompanham e supervisionam a realização das atividades propostas pelos professores, por eles mesmos ou pelos próprios alunos, sugerindo estratégias de aprendizagem e reflexão sobre os conteúdos específicos de cada disciplina.
Sobre as ofertas de novas vagas:
A forma de ingresso nos cursos se dá por meio exclusivo de vestibular, organizado e aplicado pela própria UFAM, nas cidades onde os cursos irão ocorrer. Atualmente os cursos têm sido oferecidos em alguns municípios do interior e capital do estado do Amazonas, Roraima, Acre e Rondônia.
A abertura de vestibular acontece após articulação da UFAM com a UAB/CAPES, portanto, normalmente não há entrada anual, e sim ofertas especiais de turmas. Neste contexto, quando o vestibular é lançado, há ampla divulgação nos sites da UFAM e CED, bem como pelos mais diversos meios de comunicação das cidades onde há polos da Universidade Aberta do Brasil que irão receber os respectivos cursos, uma vez que, apesar de ser curso a distância, encontros presenciais obrigatórios são necessários, exigindo do aluno estar residindo no município ou próximo ao polo UAB.
Sobre os encontros presenciais e avaliação:
Os cursos ofertados pela Universidade Federal do Amazonas na modalidade a distância exigem encontros presenciais semanais a quinzenais, dependendo do planejamento de atividades do curso e com provas presenciais nos pólos de oferta dos cursos. Além disso, a depender da necessidade do aluno, o mesmo poderá utilizar a dependência do polo para realização das atividades nos computadores, bem como participar das sessões de tutoria com seu tutor presencial.
Objetivos
Implantar e explorar as interfaces entre a comunicação, as tecnologias da informática, o mundo do trabalho e a educação;
Desenvolver, implantar e manter projetos de informatização e recursos computacionais como suporte pedagógico/comunicativo;
Produzir material instrucional em diversas mídias utilizando tecnologias da inteligência no processo educacional;
Criar e manter pesquisas, laboratórios e bibliotecas correspondentes à área das tecnologias aplicadas à educação semipresencial e a distância;
Realizar estudos e pesquisas inter-relacionando os saberes formais e da comunidade, através de projetos de desenvolvimento, reintegração de recursos do meio ambiente, cursos de formação continuada e/ou de comunicação entre culturas e etnias diferentes na Amazônia e no país;
Promover eventos de socialização de conhecimentos e articulação institucional;
Estimular e promover a realização de consultoria técnica, de programas de capacitação e atendimento a solicitações de órgãos e instituições, com ênfase em planejamento de políticas e programas de formação de docentes;
Colaborar com outras áreas da Universidade, especialmente em atividades interdisciplinares de EaD;
Divulgar e publicar os estudos e pesquisas realizados pelo CED;
Realizar ações que possibilitem o intercâmbio acadêmico, cultural e tecnológico com as demais universidades da Amazônia brasileira e outras instituições de âmbito internacional; e
Oferecer cursos de formação inicial e continuada, em nível de graduação e pós-graduação na modalidade a distância.
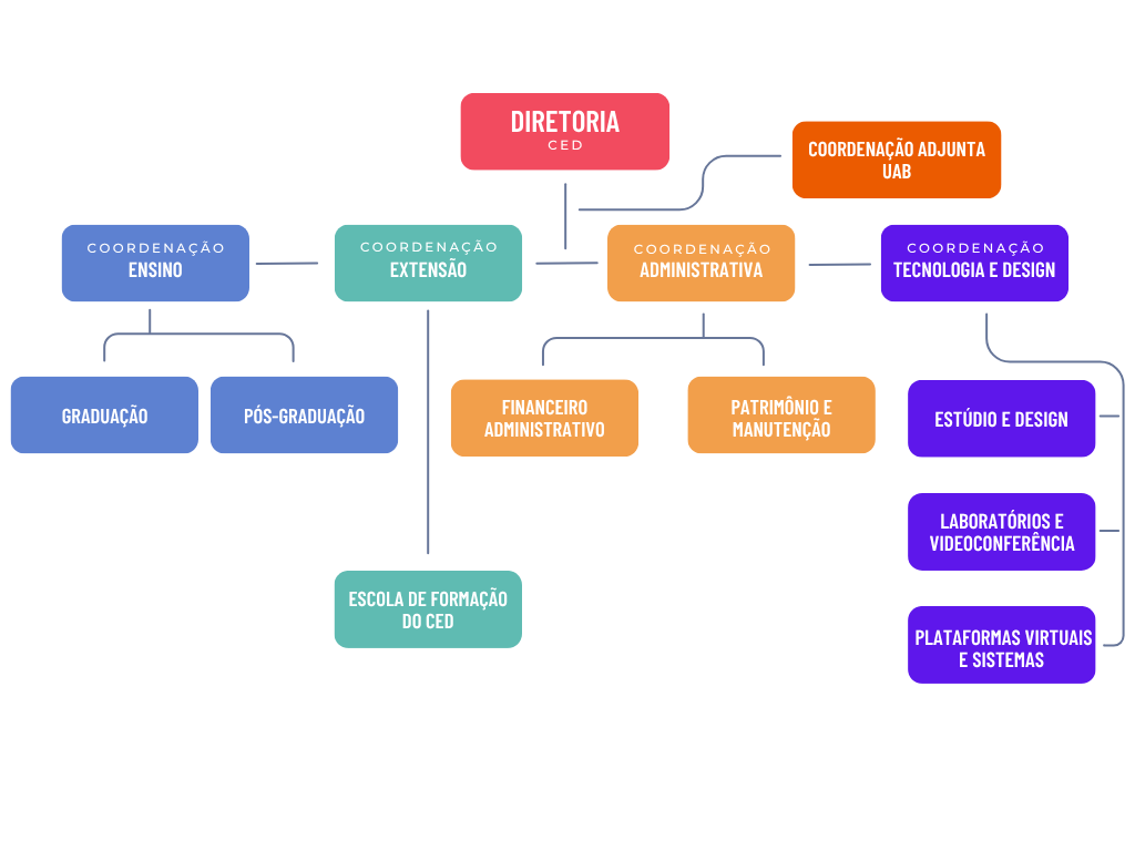
Organograma
